白夜极光女王怎么样 白夜极光女王角色简介
极光发布于 2023-02-07 20:06
不少玩家特别喜欢收集一些二次元游戏里的角色,毕竟大多立绘都很漂亮,而《白夜极光》也属于这类作品中的典型。于是很多人最近也在讨论白夜极光女王怎么样?不妨来看看小编本期的内容,也许在看完之后你会她有更进一步的了解,同时也为还没有拥有她的小伙伴做一个参考。

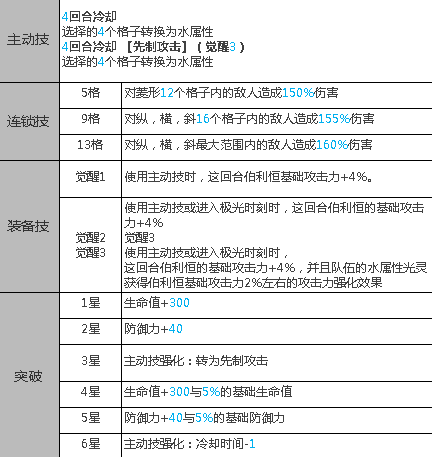
这里所说的“女王”其实就是指北境女王伯利恒,她是一名装束华丽的女子形象,为六星水属性角色。主动技并非伤害型技能,而是转换格子类型为水属性。连锁技触发条件为5格,9格和13格,从数值上看是倍率比较拉垮的范围伤害招式,所以这个角色实际上是一个偏工具人角色,所以最好满破这样主动技的冷却就会变为3回合。

觉醒会增加一个效果,使用主动技能或者进入极光时刻,自身获得基础攻击力加成,而队伍的水属性光灵也就是角色会获得根据伯利恒面板攻击折算的一个攻击力强化效果,点满觉醒技能之后,数值上还是很可观的。看到这里你大概也能猜出,这是水系队伍的辅助角色。装备技能上是增加攻击防御和生命以及水属性伤害加成,基本上是标准老一套。

再看面板这一块,这个角色如果没有自身的觉醒攻击buff,基础攻击力还是很拉垮的,为2201点攻击,防御也只有730,血量为5495,你甚至很难相信这是一个六星角色的面板,但对于水系队伍来说,伯利恒却是优先度很高的辅助,所以可不能光凭数值就小看她哦。

有关白夜极光女王角色简介的内容,小编的这篇文章就为大家说到这里了,真正好不好用还得自己用才知道,不过目前版本确实是水系必抽。感谢大家的观看,如果喜欢本期内容的话,别忘了关注小编哦!
最新资讯

生存岛不朽之泉上线时间预测|生存岛不朽之泉何时开放测试与正式上线
2026-04-30 23:54

三国志战略版SP袁绍阵容搭配指南 三国志战略版SP袁绍最强武将组合与战法推荐
2026-04-30

望月隐藏剧情触发方法全解析 望月隐藏剧情如何解锁与达成条件
2026-04-30

暗黑挂机放置手游上线时间汇总 暗黑挂机放置手游最新上线日期与推荐
2026-04-30

崩坏星穹铁道战力党玩法指南 崩坏星穹铁道骰子机制与战力养成策略详解
2026-04-30

真相只有一个手游上线时间 真相只有一个手游公测日期
2026-04-30

侠影录手游三转攻略 侠影录手游三转系统升级方法与详细流程
2026-04-30

三国杀移动版兑换码领取入口 三国杀移动版福利码最新汇总
2026-04-30

梦境护卫队0氪阵容推荐 梦境护卫队平民玩家零充值角色搭配与培养指南
2026-04-30

潮汐守望者四星必养卡推荐 潮汐守望者紫卡强度与培养优先级指南
2026-04-30

三国杀移动版谋张郃强度分析 三国杀移动版谋张郃技能解析与实战攻略
2026-04-30 23:52

选技大乱斗手游上线时间 选技大乱斗手游开服日期与预约入口
2026-04-30

战姬防线手游上线时间 战姬防线手游开服日期及预约入口
2026-04-30

奥奇传说暗天使 奥奇传说暗狱次元阵容搭配与实战玩法详解
2026-04-30

风之国世界战神烈酒获取攻略 风之国战神烈酒全途径详细获取方法
2026-04-30

伊瑟迅影剑豪魁洛角色介绍 伊瑟迅影剑豪魁洛技能解析与实战攻略
2026-04-30

杖剑传说BDuck联动幻兽分享 《杖剑传说》手游BDuck联动活动幻兽图鉴与获取攻略
2026-04-30

三国志战略版张角强度分析 三国志战略版张角最强阵容搭配推荐
2026-04-30

龙族卡塞尔之门绘梨衣角色介绍 龙族卡塞尔之门绘梨衣背景故事与人物设定解析
2026-04-30

三国志战略版程昱T0阵容搭配指南 三国志战略版程昱最强阵容与实战攻略
2026-04-30
交易猫-永久包赔
专业手游交易平台 下载交易猫交易更轻松
安卓版下载
扫描二维码下载